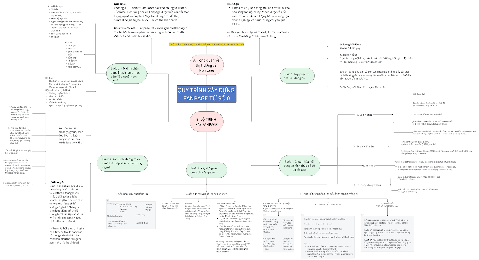
BẬT MÍ: QUY TRÌNH XÂY DỰNG FANPAGE TỪ SỐ 0
BẬT MÍ: QUY TRÌNH XÂY DỰNG FANPAGE TỪ SỐ 0
A. Tổng quan về nền tảng và thị trường
FB (Phở bò) tồn tại được hơn chục năm rồi. Thời gian đầu, “Phở bò” cũng cho chúng ta traffic như đúng rồi nhưng sau đấy bóp reach mạnh để bắt chúng ta sử dụng “Ads” để tiếp cận tới khách hàng. Đỉnh cao là vào 3-4 năm trước, các hệ thống fanpage mình sở hữu không biết đến mùi “C.ắ.n đề xuất” là gì.
NHƯNG TẤT CẢ ĐÃ THAY ĐỔI từ khi Tóp Tóp xuất hiện, người người Tóp Tóp, nhà nhà Tóp Tóp. Thế nên một lượng người dùng lớn chuyển từ lướt “Phở bò” sang lướt Tóp Tóp. Đứng trước tình hình đấy, “Phở bò” nhả traffic và phát triển Reels để cạnh tranh trực tiếp với Tóp Tóp. Và chúng ta được hưởng lợi từ sự cạnh tranh của 2 ông lớn này.
=> THỜI ĐIỂM THÍCH HỢP NHẤT ĐỂ XÂY MỘT FANPAGE MỚI: NGAY BÂY GIỜ!
B. LỘ TRÌNH XÂY FANPAGE
1. Bước 1: Xác định chân dung khách hàng mục tiêu (Tệp người xem page).
Hãy vẽ chân dung nhóm khách hàng mục tiêu của mình càng chi tiết càng tốt:
- – Độ tuổi: Từ 18 – 24 hay <18 tuổi hay 30-35t,…
- – Họ là dân văn phòng hay dân lao động phổ thông? Họ là mẹ bỉm sữa hay doanh nhân thành đạt?
- – Một ngày bình thường của họ diễn ra như thế nào?
- – Họ thường tìm kiếm thông tin ở đâu? Sinh hoạt, tương tác ở trong cộng đồng nào, mạng xã hội nào? (Thông tin này rất quan trọng)
- – Những mối quan tâm của họ trong cuộc sống là gì? (Tình yêu, drama, phát triển bản thân, truyền động lực, kiến thức chuyên môn,…)
– …
2. Bước 2: Xác định những “đối thủ” trực tiếp và ông lớn trong ngành
Dựa vào chân dung khách hàng mục tiêu, sưu tầm 10 – 15 fanpage, group, kênh Tóp Tóp mà khách hàng mục tiêu của mình đang theo dõi.
Để làm gì?.
Hãy hiểu đơn giản, giả sử mình không phải người đi đầu thị trường thì tốt nhất nên follow theo 1 thằng mạnh nhất, 1 thằng đang được khách hàng thích để sao chép và học hỏi.
“Sao chép” không có gì xấu nhé! Chúng ta làm được giống đối thủ là chúng ta đã tiết kiệm được rất nhiều thời gian nghiên cứu, phát triển sản phẩm rồi.
Chỉ có điều sau đấy 1 thời gian, chúng ta phải tự sáng tạo để nâng cấp nội dung và hình thức của bản thân. Như thế thì người xem mới thấy thú vị được!
Còn khi tổng hợp xong, hãy note lại và phân tích các đầu mục sau:
- – Tuyến bài đăng (Các chủ đề đăng bài của page, group ấy): Tuyến bài nào nhiều tương tác nhất? Tuyến bài nào ít tương tác? Tại sao?
- – Thời gian đăng bài: Sáng, chiều, tối. Dựa vào chân dung khách hàng, trả lời câu hỏi tại sao khung giờ này tương tác cao, khung giờ kia tương tác thấp?
- – Tần suất đăng bài: 2-3 bài/ngày hay 10 bài/ngày
- – Đọc bình luận ở các bài đăng trên page rồi đúc kết: Họ là người ở nông thôn hay thành thị; quan điểm sống của họ tiêu cực hay tích cực; họ trẻ tuổi hay trung tuổi hay già tuổi;…
- – ĐIỂM ĐẶC BIỆT, KHÁC BIỆT CỦA TỪNG PAGE, GROUP,… LÀ GÌ?
3. Bước 3: Xây dựng nội dung cho fanpage
Đầu tiên, hãy đảm bảo đầy đủ một số thông tin:
- – Tên fanpage
- – Số điện thoại liên hệ
- – Thông tin giới thiệu fanpage
- – Website liên kết với page
- – …
Nói chung “Phở bò” bắt cập nhật 12 hay 13 thông tin gì đấy, nhớ cập nhật hết nhé!
Sau khi đã xác định được chân dung khách hàng, tham khảo đối thủ cạnh tranh cũng như những ông lớn trong ngành, hãy xây dựng tuyến nội dung fanpage theo tư duy sau:
- TƯ DUY CỘNG ĐỒNG và
- TƯ DUY VỀ TÂM LÝ CON NGƯỜI.
Sai lầm lớn nhất của các bạn còn non kinh nghiệm đấy là:
- Có sản phẩm quần áo => Tuyến bài giới thiệu về quần áo và chỉ nói về quần áo.
- Có sản phẩm là khóa học tiếng Trung => Tuyến bài phương pháp học tiếng Trung,..
Đúng chưa?
Bây giờ điều chỉnh suy nghĩ một chút nhé:
- “Tiếng Trung” => Các chủ đề hay khía cạnh khác liên quan là: Con người Trung Quốc, văn hóa Trung, du lịch Trung, ẩm thực Trung, phương pháp học tiếng Trung, truyền động lực tiếng Trung,…
- “Quần áo” => Thời trang, hướng dẫn phối đồ, chụp ảnh, làm đẹp, phong cách sống,..
- “Nghề Content” => Hướng dẫn vào nghề, phát triển sự nghiệp, truyền cảm hứng, hỏi đáp thắc mắc, bí kíp Content, tin tức về MKT nói chung ảnh hưởng đến Content Creators,…
Tức là, thay vì chỉ nghĩ về sản phẩm, dịch vụ mình cung cấp, hãy suy nghĩ về những MỐI QUAN TÂM của khách hàng => chọn ra những chủ đề VỪA GIẢI QUYẾT ĐƯỢC MỐI QUAN TÂM CỦA KHÁCH HÀNG, VỪA LIÊN QUAN ĐẾN SẢN PHẨM MÌNH CÓ.
Sau khi đã có nhóm chủ đề dành cho cộng đồng, chúng ta bắt đầu thiết kế tuyến nội dung để có thể tạo chuyển đổi mà KHÔNG CẦN “MỘT ĐỒNG ADS”
a, TUYẾN BÀI VIRAL ĐỂ TẠO NHẬN DIỆN, THÍCH THÚ
Đây là tuyến bài giá trị giúp khách hàng biết đến hình ảnh của bạn:
- – Có thể là các dạng bài vui vẻ, hài hước, meme tiếng Trung.
- – Có thể là các dạng chia sẻ về phương pháp học tập, tài liệu tiếng Trung.
- – Có thể là các dạng bài nói về văn hóa Trung Quốc, con người Trung Quốc, Drama Trung Quốc,…
- – Có thể là các dạng bài tin tức về Trung Quốc, tin nóng về Trung Quốc,..
- – …
Các bạn có thể tham khảo page Hyystudies nhé!
b, TUYẾN BÀI TẠO SỰ TIN TƯỞNG
– Đăng hình ảnh hoạt động trực tiếp của chủ page: Hình ảnh cá nhân, hình ảnh làm việc, hình ảnh chăm sóc khách hàng, hình ảnh bán hàng,… (Cái này tùy nhé, nếu xuất hiện được thì rất tốt vì: Chúng ta sẽ KHÔNG ĐỀ PHÒNG ai đó khi chúng ta hiểu rõ họ và biết họ không làm hại chúng ta. Nếu mình show hết thông tin của bản thân + trao giá trị cho người ta liên tục thì niềm tin được hình thành)
- – Đăng hình ảnh + clip feedback của khách hàng
- – Chú ý phần check in page + đánh giá page
- – Tạo các clip thể hiện công dụng của sản phẩm với khách hàng
Ở phần này, hiểu đơn giản là, chúng ta sẽ show khéo léo những thứ tốt nhất của bản thân cho khách hàng. Nếu có một bên thứ 3 review hoặc nói tốt về sản phẩm thì càng tốt.
Còn với một số sản phẩm đặc thù như khóa học tiếng Anh, tiếng Trung => Hãy tổ chức các chương trình dạy thử, học thử, thử thách cho cộng đồng,… (Tham khảo thử thách 21 ngày của Hyystudies)
c, CHUYỂN ĐỔI
Khi bạn làm tốt những điều trên thì cứ bán hàng thoải mái nhé, vì lúc này khách hàng tin tưởng rồi! TUY NHIÊN, nền tảng “Phở bò” lại không khuyến khích việc đăng bài bán hàng. Thế thì phải làm như nào?
Hãy thiết kế chuỗi bài bán hàng như sau:
- – THÔNG BÁO BÁN 1 SẢN PHẨM NÀO ĐẤY (Thông báo có thử thách 21 ngày học tiếng Trung rồi kèm link đăng ký ở bên dưới bình luận)
- – TUYẾN BÀI SEEDING: Từng đặc điểm nổi bật trong khóa học 21 ngày là gì? Viết một bài chia sẻ về đặc điểm nổi bật ấy rồi kèm link đăng ký.
- – TUYẾN BÀI KÊU GỌI HÀNH ĐỘNG: Chỉ còn xxx giờ nữa là đóng đơn => Đóng đơn trước 2 ngày => Mở đơn đăng ký lại vì lý do nhiều người muốn học, mở thêm để phục vụ khách hàng => Chính phúc đóng đơn đăng ký!
Và hình thức thể hiện: CHỈ ĐĂNG BẰNG DẠNG STATUS
4. Bước 4: Chuẩn hóa nội dung và hình thức để dễ dàng được “Phở bò” đề xuất
a, Clip Watch cần đảm bảo một số yếu tố sau:
- – Nội dung >3ph
- – Các clip nên có thanh chữ trên/ dưới để tạo sự thu hút trong 3s đầu tiên
- – Tạo Album riêng để tăng phân phối
- – Tiêu đề của clip KHÔNG ĐƯỢC VIẾT IN HOA DƯỚI MỌI HÌNH THỨC (Cái này là luật nền tảng)
- – Chọn Thumbnail đánh vào cảm xúc của người xem: Một hình ảnh kỳ quái, một hình ảnh rất đẹp, một hình ảnh theo trend phù hợp với nội dung,…
b, Bài viết 1 ảnh
- – Về hình ảnh: Full HD, organic 100% (Tự thiết kế, không reup), caption trên ảnh nên có một bài học cụ thể hoặc câu nói như kiểu “chửi thẳng” vào mặt người xem.
- – Về nội dung: Nên ngắn gọn (Khoảng 300 từ đổ lại). Tập trung vào Title (Headline) để hấp dẫn người đọc trong 3s đầu tiên
c, Reels FB
Nếu như các bạn xem XXX nhiều thì sẽ thấy Reels hiển thị trên Newsfeed giống hệt luôn. Tức là người dùng có thể xem được 3s đầu của clip reels rồi nó cứ tua đi tua lại 3s đầu ấy. Thế nên có cái gì hay ho hoặc thu hút tệp khách hàng của mình thì để hết lên đầu nhé! (Có thể là gái xinh, trai đẹp hoặc một hình ảnh dễ gây hiểu lầm nào đấy)
d, Đăng dạng status
Đây là dạng có tương tác cao nhất NHƯNG HIẾM KHI ĐƯỢC “PHỞ BÒ” ĐỀ XUẤT. Dạng này bạn chỉ cần đặt 1 cái title (Headline) hay xong rồi để nội dung xuống dưới cmt là xong (Na ná kiểu câu view bẩn ấy)
5. Bước 5: Lập page và bắt đầu đăng bài thôi
Đầu tiên, hãy đăng bài đều đặn ít nhất 3 bài/ngày. Giai đoạn đầu, chúng ta cần đẩy các dạng nội dung dễ cắn đề xuất để tăng tương tác đột biến => Hãy sử dụng Reels với Video Watch ở giai đoạn này (Giai đoạn 1-2 năm nữa thì không biết)
Sau khi đăng đều đặn và liên tục khoảng 1 tháng, đẩy bài viết bình thường để duy trì tương tác và đăng xen kẽ các bài TẠO UY TÍN, TẠO SỰ TIN TƯỞNG.
Cuối cùng mới đến bài chuyển đổi ra tiền.
*** Lưu ý:
– Reels thì cứ đảm bảo nội dung hay + đăng đều thì sẽ được đề xuất
– Video Watch muốn được đề xuất thì hãy làm như sau:
- + Đăng chuẩn form và content hay (Yêu cầu bắt buộc)
- + Kêu gọi 50 người bạn vào xem hết clip và thả like, tim,..
- + Bình luận organic
- + Lặp lại 3 điều trên liên tục trong 1 tháng cho 1 clip. Nếu nội dung hay thì sau 2 tuần sẽ được “Phở bò” đề xuất. Nói chung phải kiên trì !
– Có thể thuê fanpage hoặc group cùng tệp khách hàng để kéo traffic mồi cho kênh. NHƯNG để tăng trưởng ổn định và phát triển nhanh thì phải dùng ĐỀ XUẤT của “Phở Bò”
Tạm thời thế đã ! Cảm ơn các “động viên”!
——————————————
Mình là Đức Dương – HLV Xây Kênh của bạn!
Link Mindmap cho bạn nào cần:
Bạn đọc comment:
Nguyễn Ngọc Sơn fanpage em đăng reel + bài viết nhiều nhưng k được đề xuất phát nào từ “phở bò”, cảm ơn a đã có bài chia sẻ về việc xây dựng fanpage để e rút ra được bài học cho mình.
Nguyễn Như Tuấn Ko thắy e bài quy trình xây page từ con số 200k.lên 2 M 😀
Nguyễn Đức Dương Bài đó khó wa. Chưa ra anh ạ
Dế Bướng Huhu, đọc đến đâu run đến đó, quá chi tiết và chân thực. Cảm ơn anh ạ!
Hoàng Phi Long Có team mkt nào có thể làm đc như z k nhỉ. Mình đang cần tìm đơn vị uy tín để chăm page
Amazing Logistics Hoàng Phi Long tìm thấy chưa anh, em cũng đang cùng 1 mối quan tâm.
Hoàng Phi Long có nhưng chi phí cao chỉ phù hợp với dn lớn, vừa và nhỏ thì k hợp lắm.
Đào Tuấn Anh A có thể cho e hỏi tại sao bài chuyển đổi chỉ nên đăng dạng Status không ạ?
ví dụ làm video để kết hợp 3 tuyến nội dung trên có khả thi ko a.
Mindmap của bài viết cho bạn nào cần nha
Nguyễn Tân có hai trường hợp .
Trường hợp 1 nếu tiêu đề đủ hay sẽ có ngay điểm click, chạy ntn điểm click rẻ cực, nhưng chuyển đổi và điểm chất lượng quảng cáo về sau sẽ càng giảm, rất khó để giữ cho bài đó win lâu và dài. Vì các điểm tương tác với nội dung này gần như là thấp.
Trường hợp 2: Nếu có video có sự dẫn dắt thể hiện mong muốn khao khát chạm insignt của khách hàng thì kiểu gì thì video cũng sẽ có nhiều điểm chạm cảm xúc hơn, nên nếu chưa Click thì cũng sẽ để lại tương tác nhiều hơn so với chiến dịch chỉ đăng mỗi đoạn Tus, vì thế nên nếu chiến dịch đó win thì cũng sẽ bền hơn vì có điểm tương tác ước tính sẽ gia tăng điểm chất lượng của QC.
Và nếu nó có không tốt thì mình cũng dễ dàng kéo đc traffic vào hơn và thằng ko có gì để tương tác.
Đấy là góc nhìn của mình, tuy nhiên có thể họ sẽ có những chiến lược khác với khi chạy tus mang về đc nhiều click hơn thì pixel sẽ thu đc data nhiều hơn….
[EBOOK] QUY TRÌNH XÂY DỰNG FANPAGE TỪ CON SỐ 0 ĐẾN HÀNG TRĂM NGÀN FOLLOW BẰNG AI
(TẶNG LUÔN FILE TEMPLATE QUẢN LÝ DỰ ÁN CHẲNG NGƯỜI NÀO MUỐN SHARE)
Tác giả: Vương Nguyên Bình – Chuyên gia AI Marketing
[Case Study] Sử dụng Chat Gpt từng bước xây dựng kế hoạch content cho Fanpage cầm đồ & Nến thơm
Tôi có nhận được khá nhiều comment sau khi đăng bài chia sẻ về việc sử dụng chat GPT :
Tối Ưu Hóa Chat GPT: Bí Quyết Tương Tác Thông Minh Với Trí Tuệ Nhân Tạo
Trong đó các bạn có hỏi về cách ứng dụng GPT để xây dựng content cho Fanpage, thì đây là bài viết chi tiết từng bước ứng dụng thực tế.
Fanpage Cầm đồ
Fanpage Nến thơm
Bạn đọc comment:
Te Fung E bảo con AI của e nó làm 1 ví dụ về : Xây dựng nội dung cho Fanpage : Quân Sư Phụ Nữ đi. Nơi tìm hiểu – chia sẻ – tư vấn mối quan hệ cho phụ nữ. Giúp phụ nữ hiểu rõ hành vi, tâm lý của đàn ông từ đó làm chủ mối quan hệ, biết cách xây dựng mối quan hệ chất lượng và hạnh phúc. 3 đối tượng chính
1. Phụ nữ chưa kết hôn bao giờ
2. Phụ nữ đang trong hôn nhân
3. Phụ nữ đã ly hôn




















